在本文中,我们将简单讨论递归的原理以及使用场景、 Java 中的递归以及归并排序(Merge Sort)。
递归
递归在计算机科学中是一种非常常见的,同于解决某些特定问题的方法。递归可以用于解决一些可以被分解为规模更小的相同问题的问题。递归的基本原理是将问题分解为规模更小的相同问题,直到问题的规模变得足够小,可以直接解决。
递归的基本原理可以用下面的代码表示:
void recursiveMethod() {
// ...
recursiveMethod(); // 递归调用,一个方法调用自己
// ...
}
void someMethod() {
recursiveMethod(); // 调用递归方法
}当然,递归也有一些缺点,比如递归调用会占用更多的内存,因为每次递归调用都会在内存中创建一个新的方法调用栈。
同时,你应该发现了,如果直接运行上面的代码,递归方法对自己的调用将会无限继续下去,因此我们需要在递归方法中添加一个终止条件,以避免无限递归。
递归的应用与其 Java 实现
求和
我们直接使用示例来说明递归的使用,假设我们要计算以下函数的值:
那么其实我们可以发现,递归可以用来解决这个问题,因为 的结果可以被分解为 ,而 又可以被分解为 ,以此类推,直到 时,,同时我们可以发现,这个问题的终止条件就是 ,因为此时我们不需要再继续递归计算了(而是直接返回 1)。
下面是 Java 中的代码实现:
/**
* 计算 1 + 2 + 3 + ... + n 的和
* @param n 非负整数
* @return 1 + 2 + 3 + ... + n 的和
*/
private static int sum(int n) {
if (n == 1) { // 如果 n 是 0,说明算到和的最后一步了,直接返回 1(递归的终止条件)
return 1;
} else {
return n + sum(n - 1); // 否则,返回 n 加上 1 + 2 + 3 + ... + (n - 1) 的和,这样就可以递归地计算 1 + 2 + 3 + ... + n 的和
}
}这就是一个最基础的递归示例。
阶乘
我们再来看一个递归的经典问题,计算阶乘:
阶乘也可以被分解成一个更小的相同问题,即 。因此,我们可以使用递归来解决这个问题。
需要考虑到的是,阶乘的终止条件是 ,此时 。
下面是 Java 中的代码实现:
/**
* 计算 n 的阶乘
* @param n 非负整数
* @return n 的阶乘
*/
private static int factorial(int n) {
if (n == 1) { // 如果 n 是 1,说明算到阶乘的最后一步了,直接返回 1(递归的终止条件)
return 1;
} else {
return n * factorial(n - 1); // 否则,返回 n 乘以 n - 1 的阶乘,这样就可以递归地计算 n 的阶乘
}
}指数
如果我们要计算指数,那么我们可以将其定义为:
这个问题的终止条件是 ,此时 。
下面是 Java 中的代码实现:
/**
* 计算 x 的 n 次方
* @param x 非负整数(我们不考虑负数/小数的情况,虽然其实是可以的)
* @param n 非负整数
* @return x 的 n 次方
*/
private static double power(int x, int n) {
if (n == 0) { // 如果 n 是 0,说明算到指数的最后一步了,直接返回 1(递归的终止条件)
return 1;
} else {
return x * power(x, n - 1); // 否则,返回 x 乘以 x 的 n - 1 次方,这样就可以递归地计算 x 的 n 次方
}
}负数指数
上面的问题中,我们假设了 是非负整数,那么如果 是负数呢?我们都知道:
那么其实,只要我们正常计算 ,然后返回其倒数即可。或者,我们可以使用下面的定义:
在这种情况下,如果 是正数,我们就按照正常的递归计算 。但是,如果 是负数,我们就计算 乘以 的 次方的倒数。注意到了吗?这里使用了 来表示 的绝对值,这样递归计算完后,我们将其与 相乘,我们就得到了 ,然后计算其倒数即可。
下面是 Java 中的代码实现:
/**
* 计算 x 的 n 次方
* @param x 非负整数(我们不考虑负数/小数的情况,虽然其实是可以的)
* @param n 整数
* @return x 的 n 次方
*/
private static double power(int x, int n) {
if (n == 0) { // 如果 n 是 0,说明算到指数的最后一步了,直接返回 1(递归的终止条件)
return 1;
} else {
if (n > 0) { // 如果 n 是正数
return x * power(x, n - 1); // 返回 x 乘以 x 的 n - 1 次方
} else { // 如果 n 是负数
return 1 / (x * power(x, Math.abs(n) - 1)); // 返回 1 除以 x 乘以 x 的 |n| - 1 次方,注意到了吗,此后所有的递归调用中指数 n 都是正数了
}
}
}斐波那契数列
斐波那契数列是另一个经典的递归问题,其定义如下:
也就是说,在这个数列中,第一项是 0,第二项是 1,之后的每一项都是前两项的和。
这个问题的递归方法已经非常明显了,因为上面的定义直接使用了 ,因此我们可以直接使用递归来解决这个问题。
这个问题的终止条件是 或 ,此时 ,。
下面是 Java 中的代码实现:
/**
* 计算斐波那契数列的第 n 项
* @param n 非负整数
* @return 斐波那契数列的第 n 项
*/
private static int fibonacci(int n) {
if (n == 0) { // 如果 n 是 0,直接返回 0(递归的终止条件)
return 0;
} else if (n == 1) { // 如果 n 是 1,直接返回 1(递归的终止条件)
return 1;
} else {
return fibonacci(n - 1) + fibonacci(n - 2); // 否则,返回 f(n-1) + f(n-2),这样就可以递归地计算斐波那契数列的第 n 项
}
}判断质数
偶尔,递归也可以代替循环使用。
判断一个数是否是质数。首先,质数是大于 1 的自然数,且只能被 1 和自身整除。我们可以使用循环来解决这个问题:
/**
* 判断一个数是否是质数
* @param n 非负整数
* @return 如果 n 是质数,返回 true;否则,返回 false
*/
private static boolean isPrime(int n) {
if (n <= 1) { // 如果 n 是 0 或 1,直接返回 false
return false;
}
for (int i = 2; i < n; i++) { // 从 2 到 n-1 遍历
if (n % i == 0) { // 如果 n 能被 i 整除,说明 n 不是质数
return false;
}
}
return true; // 如果 n 不能被 2 到 n-1 之间的任何数整除,说明 n 是质数
}但是,其实我们可以使用递归来解决这个问题。我们可以将上面的循环转换为递归:
/**
* 判断一个数是否是质数
* @param n 非负整数
* @param i 从 2 开始的整数
* @return 如果 n 是质数,返回 true;否则,返回 false
*/
private static boolean isPrime(int n, int i) {
if (n <= 1) { // 如果 n 是 0 或 1,直接返回 false
return false;
}
if (i == n) { // 如果 i 等于 n,说明 n 不能被 2 到 n-1 之间的任何数整除,说明 n 是质数
return true;
}
if (n % i == 0) { // 如果 n 能被 i 整除,同时 i 不等于 n(因为如果等于的话,上面的 if 语句就会返回 true),说明 n 不是质数
return false;
}
return isPrime(n, i + 1); // 否则,如果两个情况都没有达到,我们就仍然不能确定,继续递归调用判断 n 能否被 i+1 整除
}这样,我们就使用递归来判断一个数是否是质数了。
进制转换
递归还可以用于进制转换。我们知道,将一个十进制数转换为其他进制数,可以使用以下方法:
- 将十进制数除以目标进制数,得到商和余数;
- 余数即为目标进制数中的倒数第一位;
- 将商继续除以目标进制数,得到新的商和余数;
- 此时的新余数即为目标进制数中的倒数第二位;
- 将新的商继续除以目标进制数,得到新的商和余数;
- 以此类推,直到商为 0。
这个问题可以使用递归来解决,因为每一步都是相同的除法运算。这个问题的终止条件是商为 0,此时我们就可以直接返回。
下面是 Java 中的代码实现:
/**
* 将一个十进制数转换为目标进制数
* @param n 十进制数
* @param base 目标进制数
* @param result 目前的结果
* @return 十进制数 n 转换为目标进制数的结果
*/
private static String toBase(int n, int base, String result) {
if (n == 0) { // 如果 n 是 0,直接返回结果
return result;
} else {
int remainder = n % base; // 余数
// 将余数转换为字符,这里适用于类似于十六进制的情况,如果余数小于 10,直接转换为字符 '0' 到 '9',否则转换为字符 'A' 到 'F'
// 这个转换方法如果使用十进制及以下的进制数,就可以去掉
char digit = (char) (remainder < 10 ? remainder + '0' : remainder - 10 + 'A');
// 转换的另外一个使用 if 的写法为
if (remainder < 10) {
digit = (char) (remainder + '0'); // 这样,基于 ASCII 码,我们就可以获得 '0' 到 '9' 的字符
} else {
digit = (char) (remainder - 10 + 'A'); // 这样,基于 ASCII 码,我们就可以获得 'A' 到 'F' 的字符,要注意的是,我们需要减去 10,这样我们就可以将 'A' 作为起始字符
}
return convert(n / base, base, digit + result); // 递归调用,继续转换,其中调用的参数分别为:计算的商、目标进制数、当前结果(用于继续向前添加)
}
}这样,我们就可以使用递归来将一个十进制数转换为目标进制数了。
归并排序
合并两个有序数组
在讨论归并排序之前,我们先来看一个简单的问题:合并两个有序数组。这个部分将对归并排序的理解有所帮助。
假设我们有两个有序数组 a 和 b,我们要将这两个数组合并为一个有序数组 c。我们可以使用下面的方法:
- 从数组
a和b的第一个元素开始,比较两个元素的大小; - 将较小的元素放入数组
c; - 将较小元素所在的数组的索引向后移动一位;
- 重复上面的步骤,直到其中一个数组的所有元素都被放入数组
c; - 将另一个数组的剩余元素放入数组
c。
如果将这个步骤可视化,我们可以得到:
我们有两个要排序的数组
a和b,以及一个空数组c。同时,我们有两个指针i和j分别存储数组a和b的当前索引;以及一个指针k存储数组c的当前索引;pythona = [1, 3, 5, 7, 9] b = [2, 4, 6, 8, 10] c = [] i = 0 j = 0 k = 0那么,我们可以比较
a[i]和b[j]的大小,他们分别是1和2,1更小,因此我们将1放入数组c,同时i和k向后移动一位:pythona = [1, 3, 5, 7, 9] b = [2, 4, 6, 8, 10] c = [1] i = 1 j = 0 k = 1这样,实际上数组
a的第一个元素就不会再被考虑了。同时我们知道下一次向数组c添加的是第二个元素。重复上面的步骤,继续比较
a[i]和b[j]的大小,他们分别是3和2,2更小,因此我们将2放入数组c,同时j和k向后移动一位:pythona = [1, 3, 5, 7, 9] b = [2, 4, 6, 8, 10] c = [1, 2] i = 1 j = 1 k = 2我们需要重复上面的步骤,直到其中一个数组的所有元素都被放入数组
c。这时我们也可以确定,另外一个数组的所有元素都比数组c中目前存在的元素大,因此我们可以直接将另外一个数组的所有剩余元素放入数组c。
Java 实现
下面是 Java 中的合并两个有序数组的代码实现:
/**
* 合并两个有序数组
* @param list1 第一个有序数组
* @param list2 第二个有序数组
* @return 合并后的有序数组
*/
private static ArrayList<Integer> merge(ArrayList<Integer> list1, ArrayList<Integer> list2) {
ArrayList<Integer> merged = new ArrayList<>(); // 合并后的数组
int i = 0, j = 0; // 两个数组的索引
while (i < list1.size() && j < list2.size()) { // 两个数组都还有元素
if (list1.get(i) <= list2.get(j)) { // 如果第一个数组的元素更小(或相等)
merged.add(list1.get(i)); // 将第一个数组的元素加入合并后的数组
i++; // 第一个数组的索引加一
} else { // 否则(第二个数组的元素更小)
merged.add(list2.get(j)); // 将第二个数组的元素加入合并后的数组
j++; // 第二个数组的索引加一
}
}
while (i < list1.size()) { // (只有)第一个数组还有元素
merged.add(list1.get(i)); // 将第一个数组的元素加入合并后的数组
i++; // 第一个数组的索引加一
}
while (j < list2.size()) { // (只有)第二个数组还有元素
merged.add(list2.get(j)); // 将第二个数组的元素加入合并后的数组
j++; // 第二个数组的索引加一
}
return merged; // 返回合并后的数组
}注意,由于我们使用了 ArrayList 来存储合并后的数组,因此我们可以直接使用 add 方法来添加元素,而且不需要使用 k 来记录合并后的数组的索引。
归并排序原理
接下来我们就可以讲解归并排序了。
归并排序的基本原理为,讲一个数组从中间分为两部分,然后分别将这两部分从中间继续分解,直到每个部分只有一个元素。然后,我们使用合并两个有序数组的方法,将这些部分合并为一个有序数组。
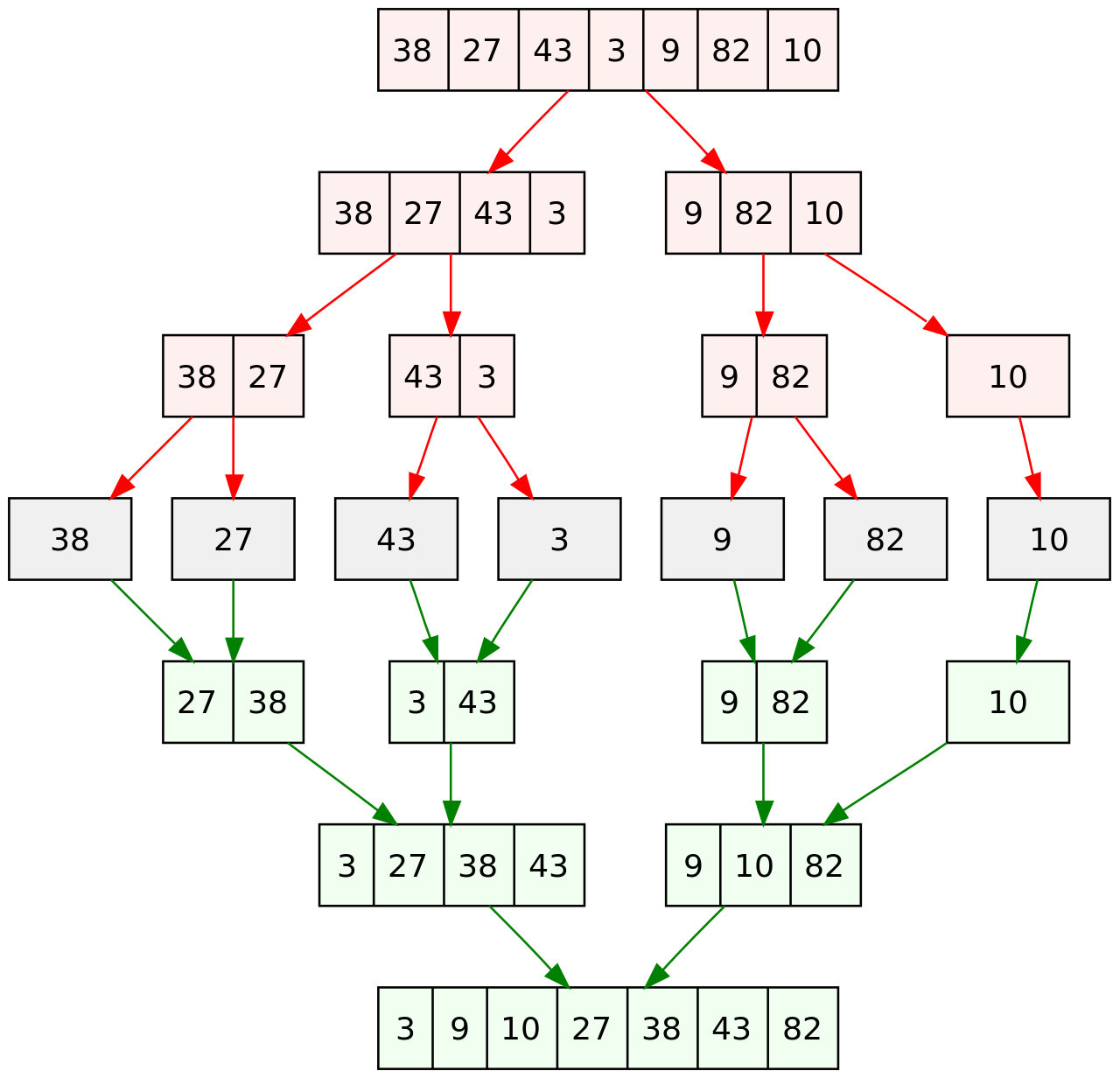
在上图中,红色的部分表示分割数组的过程,绿色的部分表示合并数组的过程。
我们会发现,首先我们将数组 [38, 27, 43, 3, 9, 82, 10] 分割。由于数组的长度为 7,分割线为 7 / 2 = 3,因此我们将数组分割为 [38, 27, 43, 3] 和 [9, 82, 10]。然后,由于这两个数组的长度都大于 1,我们继续分割,分别分割为 [38, 27]、[43, 3]、[9, 82] 和 [10]。然后,我们继续分割,直到每个部分只有一个元素。
由于我们可以认为每个部分只有一个元素的数组永远是有序的,我们就可以直接使用合并两个有序数组的方法,将这些部分重新合并为一个有序数组了。
归并排序 Java 实现
下面是 Java 中的归并排序的代码实现:
public class MergeSort {
/**
* 将一个数组中的两个有序序列合并成一个新的有序序列
* @param list 要排序的数组
* @param left 数组的左边界
* @param middle 数组的中间元素的下标
* @param right 数组的右边界
*/
private static void merge(ArrayList<Integer> list, int left, int middle, int right) {
int n1 = middle - left + 1; // 左半部分的元素个数
int n2 = right - middle; // 右半部分的元素个数
ArrayList<Integer> leftList = new ArrayList<>(); // 存储左半部分的元素
ArrayList<Integer> rightList = new ArrayList<>(); // 存储右半部分的元素
for (int i = 0; i < n1; i++) { // 将左半部分的元素复制到 leftList
leftList.add(list.get(left + i));
}
for (int i = 0; i < n2; i++) { // 将右半部分的元素复制到 rightList
rightList.add(list.get(middle + 1 + i));
}
int i = 0, j = 0; // i 是 leftList 的下标,j 是 rightList 的下标,分别用于遍历左右两部分来进行合并
int k = left; // k 是 list 的下标,用来指定合并中的元素应该放在 list 的哪个位置
while (i < n1 && j < n2) { // 只要左右两部分都还有元素,就继续合并
if (leftList.get(i) <= rightList.get(j)) { // 如果左边元素数组中的元素更小(或相等)
list.set(k, leftList.get(i)); // 将左边元素数组中的元素放入 list
i++; // 左边元素数组的下标加一,不再考虑这个已经被放入 list 的元素
} else { // 否则(右边元素数组中的元素更小)
list.set(k, rightList.get(j)); // 将右边元素数组中的元素放入 list
j++; // 右边元素数组的下标加一,不再考虑这个已经被放入 list 的元素
}
k++; // list 的下标加一,开始向下一个位置放入元素
}
while (i < n1) { // 如果只有左边元素数组还有元素
list.set(k, leftList.get(i)); // 将左边元素数组中的元素放入 list
i++; // 左边元素数组的下标加一,不再考虑这个已经被放入 list 的元素
k++; // list 的下标加一,开始向下一个位置放入元素
}
while (j < n2) { // 如果只有右边元素数组还有元素
list.set(k, rightList.get(j)); // 将右边元素数组中的元素放入 list
j++; // 右边元素数组的下标加一,不再考虑这个已经被放入 list 的元素
k++; // list 的下标加一,开始向下一个位置放入元素
}
// 合并完成,此时 list 中从左边界(left)到右边界(right)的元素都已经是有序的了
}
/**
* 合并排序
* @param list 要排序的数组
* @param left 数组的左边界
* @param right 数组的右边界
*/
private static void mergeSort(ArrayList<Integer> list, int left, int right) {
if (left < right) { // 如果左边界小于右边界,说明数组至少有两个元素,可以继续分割
int middle = (left + right) / 2; // 找到中间元素的下标
mergeSort(list, left, middle); // 对左半部分排序
mergeSort(list, middle + 1, right); // 对右半部分排序
merge(list, left, middle, right); // 合并左右两部分
}
}
public static void main(String[] args) {
ArrayList<Integer> list = new ArrayList<>();
list.add(-10);
list.add(54);
list.add(-18);
list.add(-32);
list.add(32);
list.add(384);
list.add(44);
list.add(44);
list.add(16);
list.add(1);
list.add(5);
list.add(80);
list.add(-32);
list.add(0);
list.add(48);
list.add(384);
System.out.println("Before sorting: ");
System.out.println(list);
// 调用合并排序方法
// 最开始的左边界是数组的第一个元素,下标为0
// 最开始的右边界是数组的最后一个元素,下标为数组长度-1
mergeSort(list, 0, list.size() - 1);
System.out.println("After sorting: ");
System.out.println(list);
}
}要注意的是,我们就算在合并时也一直在操作同一个数组。只不过我们使用了 left、middle 和 right 来指定数组的左右边界。
我们要合并的数组中,第一个数组一定是从 left 到 middle 的元素,第二个数组一定是从 middle + 1 到 right 的元素。而我们可以将这些元素复制出来存储一下,然后直接在原数组中进行合并,因为我们知道合并后的元素一定会被置于原数组的 left 到 right 的区间。
这里我们同样使用了递归的概念,因为我们会发现,每次将数组分割为两部分后,实际上就是对单独的部分进行归并排序。这个分割的过程的终止条件是每个部分只有一个元素,然后我们就可以开始进行合并,反向的将递归走完回到初始点。
GL & HF!
0
0
0
0
0
0







